昆明市、昭通市、曲靖市、红河州、文山州、大理州发展改革委:
为贯彻落实习近平生态文明思想,推动重点用能行业节能降碳,根据《中华人民共和国节约能源法》、《节能监察办法》(国家发展改革委令2016年第33号)等有关要求,省发展改革委将组织开展2023年电解铝企业专项节能监察。现将有关事项通知如下:
一、监察对象
云南省11家电解铝企业,详见附件1。
二、监察内容
(一)节能管理制度执行情况;
(二)单位产品能耗限额标准执行情况;
(三)重点用能企业能源利用状况报告制度落实情况;
(四)固定资产投资项目节能评估和审查制度执行情况;
(五)淘汰落后生产工艺设备情况;
(六)2022年节能监察责令整改落实情况。
三、监察依据
(一)法律法规
《中华人民共和国节约能源法》(2018年第二次修订)、《云南省节约能源条例》、《节能监察办法》(国家发展改革委令2016年第33号)、《固定资产投资项目节能审查办法》(国家发展改革委令2016年第44号)、《重点用能单位节能管理办法》(国家发展改革委令2018年第15号)等。
(二)产业政策
《产业结构调整指导目录(2019本)》(国家发展改革委令 2019年第29号)、《国家发展改革委关于完善电解铝行业阶梯电价政策的通知》(发改价格〔2021〕1239号)、《高耗能落后机电设备(产品)淘汰目录》等。
(三)能耗限额标准
《电解铝企业单位产品能源消耗限额》(GB 21346-2013)。
四、监察方式
此次专项节能监察具体由省节能监察中心严格按照行政执法程序,采取现场节能监察的方式组织实施。
五、监察时间
2023年2月20日—3月20日,具体监察时间由省节能监察中心与相关州(市)发展改革委及电解铝企业协商确定。
六、有关工作要求
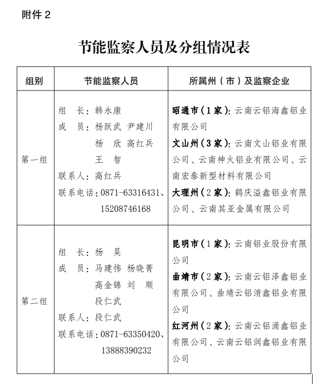
(一)请相关州(市)发展改革委派专人配合开展本地区电解铝企业的现场节能监察,并通知企业做好相关准备工作。节能监察人员及分组情况详见附件2。
(二)请被监察企业法人代表(或委托人)、能源管理负责人等相关人员到场配合节能监察工作,不得无故拒绝、阻碍节能监察人员的节能监察执法工作。
(三)请被监察企业高度重视本次专项节能监察工作,认真准备书面汇报材料及相关台账资料,以备监察人员核查,并对提供的资料真实性负责。相关台账资料主要包括:1.企业简介、生产规模、工艺流程、主要产品、主要用能设备,2022年的产品产量、工业总产值、工业增加值、能源消耗、单位产品综合能耗、产值综合能耗、增加值综合能耗,淘汰落后生产设备和工艺、节能技术改造、建立节能目标责任制和节能目标完成情况。2.近三年的生产、能源统计报表及台账,工业装备设备一览表及台账、能源计量器具台账及能源计量网络图、能源管理制度、能源审计报告、固定资产投资项目节能报告及审查意见。3.企业营业执照复印件、法人身份证复印件、法人委托书(法人授权委托书)及被委托人身份证复印件等材料。
(四)加强节能监察结果应用,将节能监察结果报有关部门实施阶梯电价政策,并向社会公布,接受社会监督。
(五)节能监察人员严格遵守中央八项规定精神,坚决杜绝“四风”问题,勤俭节约,轻车简从。现场监察时,必须持证上岗,亮证执法,不准利用工作之便徇私舞弊、假公济私;不准接受礼品、礼金、礼券;不准参加宴请、旅游或营业性娱乐活动。公务出差期间不得饮酒,按规定交纳伙食费。
附件:


云南省发展和改革委员会
2023年2月11日

- 云南关于开展2023年电解铝企业专项节能监察的通知2023/2/15
- 云南泸西产业园区打造绿色铝产业集群2023/2/15
- 项目名称:云南省昭通市第二污水处理厂扩建项目2023/2/8
- 兴业期货:云南减产仍有待确认 铝价下方支撑明确2023/2/8
- 云南再度限电减产传闻调研2023/2/3
