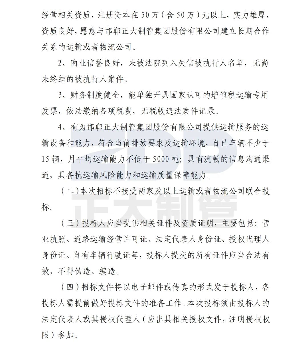
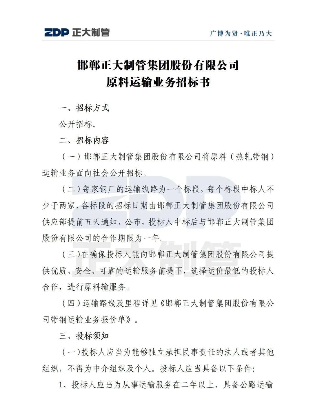
邯郸正大制管集团股份有限公司原料运输业务招标书
发表日期:2023/3/3 8:50:33 正大制管






信息监督:马力 010-63967913 13811615299
免责声明:本文来源于网络,版权归原作者所有。兰格钢铁网站刊登本图文出于传递更多信息的目的,旨在为满足广大用户的信息需求而采集提供,并非广告服务性信息,如有侵权,请联系删除。

相关文章
- 邯郸正大制管集团股份有限公司原料运输业务招标书2023/3/3
- 3月2日邯郸正大制管集团股份有限公司出厂价上调302023/3/2
- 快讯:2日邯郸正大制管集团出厂价上调302023/3/2
- 正大制管应邀出席河南省消防协会第四届六次会员大会2023/2/27
- 快讯:22日邯郸正大制管集团出厂价上调302023/2/22
- 正大制管荣获中国钢结构协会“技术创新奖”2023/2/21
