重大人事变动!陈晓东申请辞去杭钢股份副总经理职务
发表日期:2025/10/27 13:17:05 杭州钢铁股份有限公司
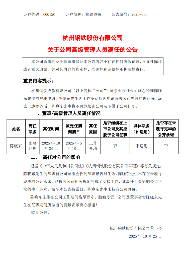
日前,杭州钢铁股份有限公司发布“关于公司高级管理人员离任的公告”称,公司董事会收到公司副总经理陈晓东先生的辞职申请。陈晓东先生因工作变动原因申请辞去公司副总经理职务。辞去上述职务后,陈晓东先生将不再继续在公司及下属子公司任职。
具体公告如下:

信息监督:马力 010-63967913 13811615299
免责声明:本文来源于网络,版权归原作者所有。兰格钢铁网站刊登本图文出于传递更多信息的目的,旨在为满足广大用户的信息需求而采集提供,并非广告服务性信息,如有侵权,请联系删除。更多钢铁价格信息,请下载兰格钢铁app查看

相关文章
- 重大人事变动!陈晓东申请辞去杭钢股份副总经理职务2025/10/27
