多个钢铁项目获重点支持!日照工信局公示先进制造业集群重点支持项目名单
发表日期:2025/10/29 13:12:24 日照市工业和信息化局
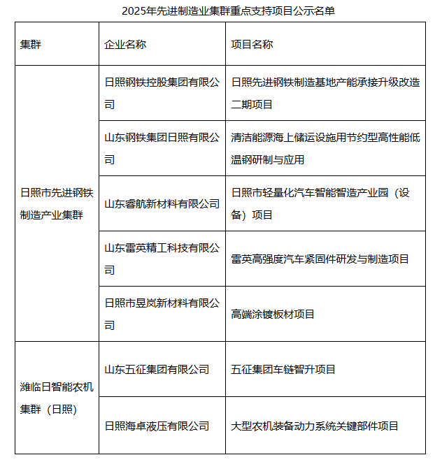
按照《山东省工业和信息化厅 山东省财政厅关于印发<山东省先进制造业集群奖励资金管理及实施细则>的通知》要求,市工业和信息化局组织开展了先进制造业集群重点支持项目申报工作,经企业自愿申报、区县初审、专家评审等环节,拟确定日照钢铁控股集团有限公司“日照先进钢铁制造基地产能承接升级改造二期项目”等5个项目为日照市先进钢铁制造产业集群重点支持项目,拟确定山东五征集团有限公司“五征集团车链智升项目”等2个项目为潍临日智能农机产业集群(日照)重点支持项目,现予以公示。
公示期间,任何单位和个人对公示对象有异议,均可向市工业和信息化局反映有关问题。个人反映请署真实姓名及联系方式,单位反映请加盖公章。
公示期限:2025年10月27日至10月31日
联系方式:0633-8781120
日照市工业和信息化局
2025年10月27日

信息监督:马力 010-63967913 13811615299
免责声明:本文来源于网络,版权归原作者所有。兰格钢铁网站刊登本图文出于传递更多信息的目的,旨在为满足广大用户的信息需求而采集提供,并非广告服务性信息,如有侵权,请联系删除。更多钢铁价格信息,请下载兰格钢铁app查看

相关文章
- 多个钢铁项目获重点支持!日照工信局公示先进制造业集群重点支持项目名单2025/10/29
