宁夏公布2026年重点项目清单
发表日期:2026/1/6 16:12:39 宁夏发改委
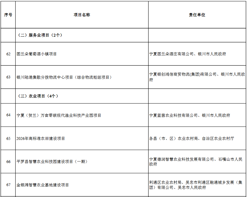
1月6日,宁夏发改委印发《2026年自治区重点项目投资计划》,共100个项目,其中产业项目67个、基础设施项目17个、社会事业项目5个、民生改善项目11个。
附件:2026年自治区重点建设项目清单














信息监督:马力 010-63967913 13811615299
免责声明:本文来源于网络,版权归原作者所有。兰格钢铁网站刊登本图文出于传递更多信息的目的,旨在为满足广大用户的信息需求而采集提供,并非广告服务性信息,如有侵权,请联系删除。更多钢铁价格信息,请下载兰格钢铁app查看

相关文章
- 宁夏公布2026年重点项目清单2026/1/6
