工信部公示四项锂离子电池生产质量管理国家标准公开征求意见
发表日期:2026/1/14 9:15:25 工信部
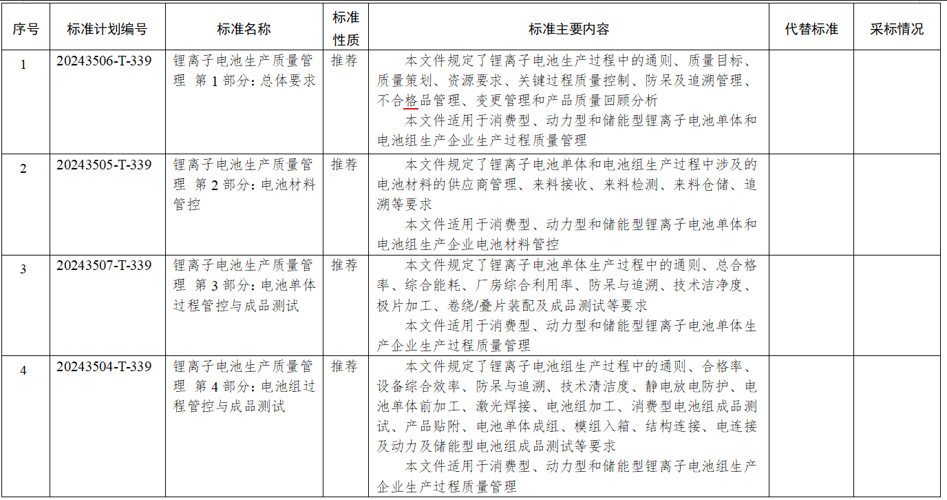
1月13日,工信部公开征求《锂离子电池生产质量管理 第1部分:总体要求》等4项电子行业推荐性国家标准报批意见。
4项电子行业推荐性国家标准编号、名称及主要内容等一览表

信息监督:马力 010-63967913 13811615299
免责声明:本文来源于网络,版权归原作者所有。兰格钢铁网站刊登本图文出于传递更多信息的目的,旨在为满足广大用户的信息需求而采集提供,并非广告服务性信息,如有侵权,请联系删除。更多钢铁价格信息,请下载兰格钢铁app查看

相关文章
- 工信部公示四项锂离子电池生产质量管理国家标准公开征求意见2026/1/14
