石横特钢集团收购山东泰山钢铁集团等二十二家公司股权案
发表日期:2026/2/28 10:54:56 上海市市场监督管理局
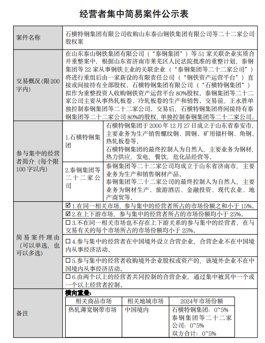
2026年2月26日,上海市市场监督管理局公示《石横特钢集团有限公司收购山东泰山钢铁集团有限公司等二十二家公司股权案》。具体情况如下:


信息监督:马力 010-63967913 13811615299
免责声明:本文来源于网络,版权归原作者所有。兰格钢铁网站刊登本图文出于传递更多信息的目的,旨在为满足广大用户的信息需求而采集提供,并非广告服务性信息,如有侵权,请联系删除。更多钢铁价格信息,请下载兰格钢铁app查看

相关文章
- 石横特钢集团收购山东泰山钢铁集团等二十二家公司股权案2026/2/28
