工信部批准453项行业标准
发表日期:2026/3/12 9:07:51 工信部
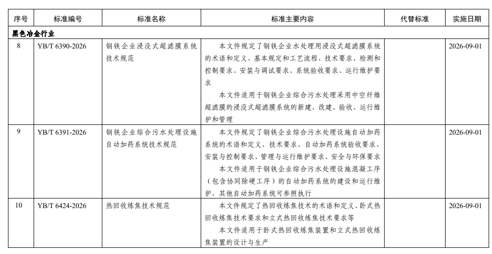
工业和信息化部批准《算力网络术语》等453项行业标准。其中,化工行业5项、石化行业2项、黑色冶金行业4项、有色金属行业1项、建材行业33项、机械行业182项、轻工行业71项、电子行业4项、通信行业151项。
附件:1.453项行业标准编号、名称、主要内容等一览表
2.行业标准出版情况
工业和信息化部
2026年2月13日


信息监督:马力 010-63967913 13811615299
免责声明:本文来源于网络,版权归原作者所有。兰格钢铁网站刊登本图文出于传递更多信息的目的,旨在为满足广大用户的信息需求而采集提供,并非广告服务性信息,如有侵权,请联系删除。更多钢铁价格信息,请下载兰格钢铁app查看

相关文章
- 工信部批准453项行业标准2026/3/12
