2026年一季度,我国钢材进出口均呈现同比下降特征。据海关总署统计数据显示,出口方面,3月份,我国出口钢材913.5万吨,同比下降12.6%;1-3月,我国累计出口钢材2471.7万吨,同比下降9.9%。进口方面,3月份,我国进口钢材51.2万吨,同比增长2.4%;1-3月,我国累计进口钢材133.9万吨,同比下降14.1%。
贸易格局上,我国钢材仍维持显著净出口格局,但规模同比回落。3月份钢材净出口量862.3万吨,同比下降13.4%,降幅较2月扩大13.1个百分点;1-3月累计净出口量2337.8万吨,同比下降9.7%。

图1 月度钢材进出口走势
一季度我国钢材出口整体同比明显下滑,核心原因是2026年1月1日起实施的钢铁出口许可证新政带来阶段性冲击,叠加去年同期高基数、全球外需偏弱、国际贸易壁垒增多及海外供给边际恢复共同作用,导致一季度出口整体承压回落。而从单月表现来看,3月份钢材出口较2月份增加129.5万吨,环比回升16.5%,同比仍保持下降,回暖态势进一步巩固。主要受两大因素驱动:一是出口许可证新政冲击已基本消化,企业报关、订舱、交付全流程恢复常态,前期积压订单持续释放,叠加春节后季节性集中发货,直接带动出口量环比回升;二是国内3月上旬内需仍处恢复初期,钢厂库存偏高、生产维持高位,为稳定经营、消化库存,钢厂继续加大海外接单与装运力度,出口资源保障充足。综合多方因素判断,3月份我国钢材出口如期实现边际改善,呈现环比温和回升、同比仍降的既定走势。展望4月份,预计我国钢材出口呈现环比小幅波动、同比仍然下降的局面。具体因素分析如下:
1、价格优势稳固,筑牢出口基本盘
尽管出口面临多重压力,我国钢材的国际价格竞争力并未减弱。近期国内出口报价小幅下调,海外主要出口国报价有所上行,我国钢材出口仍保持明显价差优势。据兰格钢铁研究中心监测数据,截至2026年4月14日,中国热轧卷板出口报价(FOB)为483美元/吨,显著低于印度(505美元/吨)、日本(515美元/吨)和土耳其(625美元/吨)等主要竞争对手,价差分别达22美元/吨、32美元/吨和142美元/吨,价格优势仍为出口规模提供坚实支撑(详见图2)。

图2 热轧卷板月度出口价格(FOB)对比
2、海外供给略有下降,释放部分外部需求空间
全球粗钢供给端释放有所放缓。世界钢协数据显示,2026年2月,全球69个纳入世界钢铁协会统计国家的粗钢产量为1.418亿吨,同比下降2.2%。分区域看,中国以外地区粗钢产量同比由增转降。经兰格钢铁研究中心测算,1-2月海外粗钢产量为12876万吨,同比下降0.8%(详见图3)。

图3 海外(除中国外)月度粗钢产量情况
3、全球制造业动能不足,外需拉动有限
全球制造业虽处于扩张区间,但复苏动能不足,对钢材外需拉动有限。2026年3月,摩根大通全球制造业PMI为51.3%,环比回落0.5个百分点(详见图4);反映当前全球制造业呈现“扩张放缓、韧性仍在、分化加剧、成本上行”的总体格局,难以对我国出口形成强劲拉动。

图4 全球制造业PMI表现
从制造业出口订单指数来看,仍在收缩区间运行。2026年3月中国制造业新出口订单指数为49.1%,较上月回升4.1个百分点,结束两月回落态势,显示中国制造业外贸需求呈现边际改善,外需收缩态势明显放缓,但尚未完全进入扩张通道。
4、出口订单走势分化,承压态势仍有体现
2026年3月,钢铁行业新出口订单指数有所分化,钢铁企业出口订单指数明显回落,而钢铁流通企业出口订单指数明显回升。其中,中物联钢铁物流专委会钢铁企业新出口订单指数为39.6%,环比大幅回落10.1个百分点;中金协&兰格钢铁网钢铁流通企业新出口订单指数为51.4%,环比回升6.3个百分点(详见图5)。
出口订单分化,源于钢铁出口许可证新政对钢厂的阶段性消化效应逐步减弱,叠加地缘政治冲突、国际贸易摩擦加剧及部分区域需求收紧,直接影响钢厂出口订单;而流通环节对新政的消化效应逐步显现,订单表现相对偏强。

图5 钢铁行业新出口订单变化
5、贸易保护叠加地缘扰动,出口制约因素增多
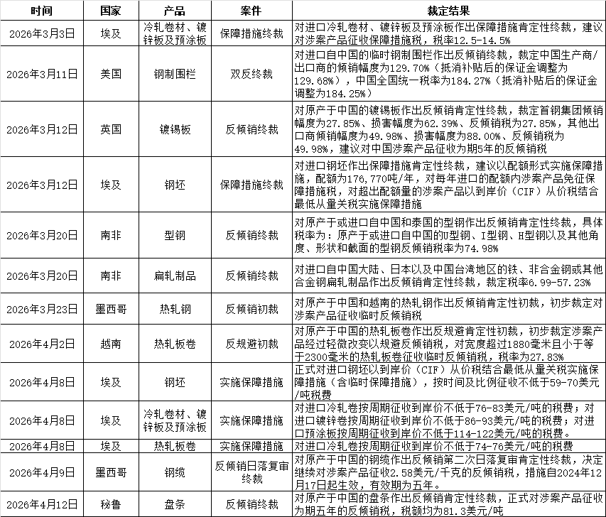
3月以来海外贸易救济调查继续增加,欧亚经济联盟、土耳其等相继对华钢材产品发起调查,3月4日,欧亚经济联盟对进口马口铁启动保障措施调查;3月7日,土耳其对华钢铁管件接头启动反规避调查;前期贸易救济调查裁定也在陆续出台(详见表1),相关税率实施将制约部分产品出口;3月11日,美国以“产能过剩”为由,对包括中国在内的16个经济体发起301调查,进一步加剧贸易环境不确定性。
表1 2026年3月以来其他国家对中国钢材贸易调查裁定结果

此外,地缘政治扰动对4月份钢材出口的不确定性进一步放大:中东、红海地区紧张局势持续蔓延,航运延误与保险费用大幅攀升,直接推高海运成本、打乱订舱与交付节奏,中东区域需求阶段性走弱,对我国钢材出口形成明显压制。同时,全球贸易保护主义持续升温,多国对华钢材贸易救济调查密集落地并进入执行期,叠加欧盟碳关税实质征收,出口合规成本与市场壁垒显著提高。部分新兴市场政策调整、汇率波动加剧,进一步压缩出口利润空间,削弱企业接单与长单签订意愿。多重外部风险交织,成为4月份我国钢材出口环比走弱、整体承压的重要外部扰动项。
总体来看,当前海外贸易保护主义持续升温,多重贸易壁垒仍制约出口增长;叠加地缘冲突扰动航运与需求、国内钢铁行业“减量提质”政策导向,出口供给端保持理性调控,出口新政影响仍在持续。综合研判,预计4月份钢材出口将从3月的“环比温和回升”转向环比小幅走弱、同比依旧下降,是内需回升分流、外需复苏乏力、贸易壁垒加码、价格优势托底等多因素平衡的结果。尽管外部压力加大,我国钢材出口仍具备韧性支撑,整体维持平稳偏弱、结构优化的运行格局。(兰格钢铁研究中心王国清原创文章,转载务必注明出处)

- 【钢材出口】一季度出口钢材同比下降9.9%2026/4/14
- 兰格研究:四月份我国钢材出口同比延续下降2026/4/14
- 【国际商报】多重压力交织 中国钢材出口存隐忧2026/4/9
- 兰格研究:四月份钢企盈利空间仍然偏窄2026/4/7
- 兰格研究:四月份国内钢铁市场承压博弈下冲高回落2026/3/31
- 兰格研究:“阳春三月”钢铁产量回升受到多重因素制约2026/3/16
